Hospital Asset Tracking Software: Features, Benefits, and Implementation Guide

Hospital Asset Tracking Software: Features, Benefits, and Implementation Guide

Hospitals are built to save lives. But behind every life-saving decision is a piece of equipment that needs to be in the right place, at the right time, in the right condition.

Now imagine managing thousands of assets: ventilators, infusion pumps, MRI machines, wheelchairs, servers across multiple departments and locations. When even one critical device goes missing in spreadsheets or sits idle due to missed maintenance, the cost is more than financial. It’s operational. Sometimes clinical. That’s why Hospital Asset Tracking Software is no longer a backend IT upgrade. It’s becoming core healthcare infrastructure.

Modern healthcare asset tracking software gives hospitals real-time visibility into asset location, usage patterns, maintenance schedules, compliance records, and depreciation, all through a centralized, intelligent system. Whether it’s biomedical equipment monitored through asset tracking and maintenance software, digital systems governed by IT asset tracking software, or multi-location oversight powered by asset tracking cloud software, the shift is clear: manual tracking can’t support modern healthcare complexity.

And this transformation connects far beyond operations. When asset intelligence integrates with a Fixed Assets Management Tool, financial transparency improves. When combined with Healthcare Data Mining, utilization patterns guide smarter procurement. As hospitals experiment with AI-driven systems from AI in Product Development to automation frameworks inspired by Generative Adversarial Networks and even decision-support tools similar to AI Marketing Agents: structured, reliable asset data becomes foundational.

The guide explains hospital asset tracking software through its features and benefits and deployment process and practical aspects of implementation.

What Is Asset Tracking Software and How Does It Work?

Healthcare asset tracking software serves as a unified digital system which tracks all physical assets across the healthcare organization by monitoring their current location, operational status, and asset usage and maintenance records.

The system uses hardware identifiers which include RFID tags and barcodes to identify assets while cloud-based software tracks all asset movements and transfers and maintenance activities. The asset record receives instant updates through every scan and sensor ping. Finance teams see depreciation. Operations teams see downtime. Clinical teams see availability.

The current hospital asset tracking software system provides additional capabilities. It combines basic location tracking with IoT sensors and predictive maintenance systems and ERP system connections. The result is an active map which displays the presence of all assets ranging from CT scanners to infusion pumps to office workstations.

Why Healthcare Organizations Need Asset Tracking Software

The organization faces two problems because it has lost its equipment. Additionally, it incurs extra expenses because it cannot locate its equipment and determine its operational state and upcoming maintenance requirements. Manual tracking through spreadsheets and paper logs introduces a 30% to 40% error rate in asset records according to a 2023 HIMSS report. Staff spends an average of 45 minutes per shift searching for misplaced equipment. The hospital incurs labor expenses of more than $1.2 million each year because 200 nurses need to find lost equipment throughout their work schedule at a mid-sized hospital.

Healthcare asset tracking software eliminates these gaps. The system provides biomedical engineers with immediate access to maintenance schedules while financial controllers receive precise depreciation information and compliance officers obtain full audit documentation through a single platform. Compliance mandates like NABH, JCI, HIPAA, and CAG require traceable lifecycle records for every regulated asset. Manual systems do not meet audit requirements. Automated systems successfully meet all audit requirements.

Key Features of Hospital Asset Tracking Software

Not all platforms provide identical levels of content access. The optimal hospital asset tracking software package brings together essential elements of its core functions.

Real-Time Location Tracking and Automated Depreciation

The system uses RFID and barcode-based systems to provide continuous asset location updates. The system records X-ray machine movements between floors at the moment of floor transition. This process requires no phone calls and no guesswork to complete.

Finance teams require depreciation calculation for multiple standards which they need to compute at the same time. Most organizations need to comply with Ind-AS standards and Companies Act regulations together with IFRS requirements. Manual calculation introduces a risk for misreporting results. Automated template systems eliminate this issue.

Predictive Maintenance and Digital Audit Trails

The system uses IoT sensors to track equipment performance through active monitoring. When equipment parameters exceed established thresholds, the system automatically detects maintenance needs. This approach helps organizations reduce unplanned downtimes by 35 percent based on McKinsey’s 2024 operational excellence benchmarks.

Digital Audit Trails establish a record of all asset actions which includes asset transfers and repairs and disposal activities through user ID and timestamp and approval status documentation. The documentation establishes complete lifecycle records which meet the NABH and JCI auditor documentation requirements.

CFOs require depreciation summaries together with compliance reports while COOs require utilization statistics and downtime measurements. Biomedical teams require access to maintenance requests. Effective asset tracking cloud software provides custom screens that support different roles instead of using a single display which applies to all users.

Benefits of Implementing Healthcare Asset Tracking Software

The hospital asset tracking software generates a return on investment which becomes visible during the first two quarters after installation.

The digital trail system allows audit teams to complete their work far faster because they no longer need to perform manual reconciliation processes. The needs of equipment tracking establish formal protocols which require authorized personnel to document all equipment movements every time they need to move an asset. Procurement decisions improve when leaders observe that three ultrasound machines in a 12-bed cardiac wing operate at only 38% of their capacity. The organization achieves better capital efficiency because its budget discussions now rely on data analysis instead of budget requests. The ICU and operating theater systems gain equipment availability because preventive alerts activate before actual system failures occur. Clinical teams trust that the asset they need is where the system says it is.

MetricBefore ImplementationAfter Implementation
Audit preparation time3 to 4 weeks3 to 5 days
Asset utilization visibility30% of assets tracked100% of assets tracked
Unplanned equipment downtime18% averageBelow 8% average
Asset leakage per year10% to 20% of asset valueBelow 3% with approval workflows
Depreciation reporting accuracy60% to 70% manual accuracy99%+ automated accuracy

The table above reflects outcomes from healthcare deployments using structured asset governance platforms. The combination of IT asset tracking software and cloud infrastructure enables organizations to achieve operational success across multiple locations.

How Asset Tracking and Maintenance Software Improves Equipment Lifecycle Management

Every high-value medical asset has a lifecycle which includes procurement, commissioning, active use, maintenance, refurbishment, and disposal. Asset tracking and maintenance software enables organizations to track their assets through all phases of their operational lifecycle. Without it, procurement does not know what operations are retiring. Biomedical engineering does not know what finance has already depreciated fully.

Effective lifecycle management software enables different stages of the process to function as a unified operational system. The platform establishes a maintenance schedule for the CT scanner at the moment of its commissioning while it determines the asset depreciation schedule and creates notifications for upcoming regulatory certification deadlines. When an asset reaches its end-of-life, the system initiates automatic disposal processes which generate finance notifications for write-off procedures.

The closed-loop system decreases the total ownership expenses. Organizations that implement structured lifecycle management report a 22% reduction in capital expenditure over five years, according to Deloitte’s 2023 healthcare operations study.

The Role of Asset Tracking Cloud Software in Modern Hospitals

On-premise asset management systems require organizations to spend substantial upfront costs for running their operations and performing system updates. Asset tracking cloud software solves both problems.

Cloud-based systems enable hospital networks that operate in multiple locations to use a single software platform. A network of 15 hospitals tracks 200,000 assets under a single dashboard, with each facility accessing only its own data through role-based permissions. Organizations need to set up new locations through system configuration instead of acquiring additional servers.

Azure-hosted platforms bring additional advantages. The system automatically meets HIPAA requirements through its built-in redundant systems and automatic data backup functions and enterprise-level security measures. Moreover, the system uses Power BI integration to create its analytics layer while avoiding extra expenses for license management. Organizations can implement conversational asset querying through generative AI features because the system requires no special software development work.

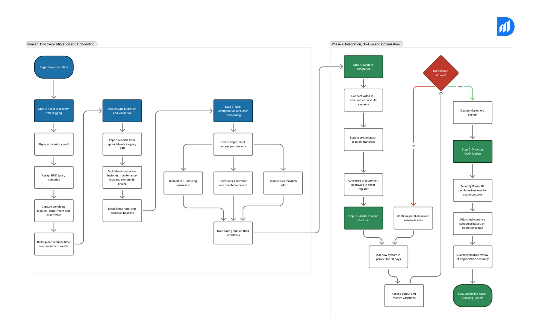
Step-by-Step Implementation Guide for Hospital Asset Tracking Software

Deployment works best when it follows a structured sequence rather than executing everything at once.

Step-by-Step Implementation Guide for Hospital Asset Tracking Software

Steps 1 to 3: Discovery, Migration, and Onboarding

Step 1: Asset Discovery and Tagging. The team needs to perform a physical inventory audit. Assign RFID tags or barcodes to every asset. Capture condition information together with location details and departmental assignment and current asset value. Bulk upload tools reduce this phase time from months to weeks.

Step 2: Data Migration and Validation. Import historical asset records from existing spreadsheets or legacy ERP systems. Validate depreciation histories together with maintenance logs and ownership chains. This step establishes how precise every subsequent report will be throughout the entire reporting process.

Step 3: Role Configuration and User Onboarding. Create access permissions for all departments. Finance accesses depreciation information. Operations accesses utilization and maintenance information. Biomedical accesses servicing queue information. Train each group about their particular workflows.

Steps 4 to 6: Integration, Go-Live, and Optimization

Step 4: The platform needs to establish connections with ERP and procurement and HR systems. The system should send alerts when assets transfer between locations. The asset register needs automatic procurement approval input from the procurement process.

Step 5: The new system will operate for 30 days in parallel with current procedures. The team will assess output results to discover present variations which need to be solved. The team will discontinue the old system when their system confidence reaches its highest point.

Step 6: The team will use Power BI dashboards at monthly reviews to analyze equipment usage patterns. Maintenance schedules will change based on actual equipment operational data. The finance team will review depreciation accuracy with the team every three months.

Common Challenges in Deploying Asset Tracking Software in Healthcare

Healthcare leaders don’t resist modernization. They resist disruption without clarity.

Deploying hospital asset tracking software sounds straightforward on paper. In reality, it touches people, processes, compliance frameworks, and decades of legacy data. That’s where friction shows up.

Resistance to Tagging and Data Quality Issues

Clinical teams often view asset tagging as an administrative task layered onto already demanding workloads. If the benefit isn’t visible immediately, adoption slows. The shift happens when staff see how faster equipment searches reduce OT delays, ICU wait times, and internal escalations. When it saves them time, resistance fades.

Most hospitals still operate with years of spreadsheet-based tracking. Duplicate records, missing asset IDs, and inconsistent naming conventions are common. Migrating that data without cleansing creates reporting chaos. And in healthcare, inaccurate reports aren’t just inconvenient, they’re risky. Cleaning legacy data is time-intensive, but it is non-negotiable. Clean inputs define reliable outputs.

Integration Complexity and Change Management

Healthcare IT ecosystems are layered. HIS, ERP, finance systems, biomedical logs, many were never built to talk to each other. Integration often requires custom APIs or middleware bridges. Cloud-native platforms simplify this architecture, but they don’t eliminate integration planning. The complexity needs structured mapping.

Multi-site hospital networks require phased rollouts, structured training, and executive alignment. Without change management discipline, usage becomes inconsistent across departments. Inconsistent adoption then leads to underperformance. Deployment success depends as much on communication as it does on code.

How Durapid Technologies Delivers Advanced Hospital Asset Tracking Software Solutions

Durapid Technologies built its Fixed Asset Management Tool for healthcare environments where compliance pressure, capital intensity, and operational complexity intersect daily.

How Durapid Technologies Delivers Advanced Hospital Asset Tracking Software Solutions

CK Birla Hospitals: From Fragmented Records to Full Visibility

At CK Birla Hospitals, asset records were fragmented across facilities. There was no single source of truth for equipment status, depreciation schedules, or maintenance history. Durapid deployed its Azure-hosted platform across the network, consolidating all asset data into a centralized repository.

The impact was measurable. Audit preparation time reduced from four weeks to under five days. Asset visibility moved from partial spreadsheet coverage to 100% real-time tracking.

Fortis Healthcare: Cutting Critical Downtime with Predictive Maintenance

Fortis Healthcare faced a different challenge, managing high-value imaging and critical care equipment across multiple hospitals. Downtime in ICU and OT environments carried direct financial and clinical risk. Durapid implemented an IoT-integrated maintenance engine built on Azure IoT Hub and connected to its Fixed Asset Management Tool.

Preventive alerts began triggering before equipment failures occurred. Within six months, unplanned downtime in critical departments reduced by over 30%.

Both deployments leveraged embedded Power BI dashboards for CFOs, COOs, and biomedical leaders. The Asset IQ conversational interface allowed non-technical users to query asset data in plain language. Depreciation templates aligned with Ind-AS, Companies Act, and IFRS automated calculations that previously required weeks of manual effort.

With 120+ certified cloud consultants and 95+ Databricks-certified professionals, Durapid combines technical depth with healthcare domain expertise. The Fixed Assets Management Tool can operate as a standalone solution or integrate into broader AI/ML systems and Healthcare Data Mining workflows.

Frequently Asked Questions

What is hospital asset tracking software? It is a digital platform that monitors the real-time location, condition, utilization, and maintenance history of physical assets across a healthcare facility, replacing manual spreadsheets and paper-based logs.

How does healthcare asset tracking software support compliance audits? It generates structured digital audit trails with user IDs, timestamps, and approval records for every asset-related action, aligned with NABH, JCI, HIPAA, and CAG standards.

Can asset tracking cloud software work across multiple hospital locations? Yes. Cloud-hosted platforms allow multi-site hospital networks to manage all assets from a unified dashboard, with role-based permissions controlling access by location and department.

How does asset tracking and maintenance software reduce equipment downtime? IoT sensors continuously monitor equipment performance. When performance metrics deviate, the system triggers preventive maintenance alerts before failure occurs, reducing unplanned downtime by up to 35%.

What is the typical ROI timeline for hospital asset tracking software? Most healthcare organizations begin seeing measurable returns within two quarters including faster audit preparation, reduced asset leakage, and improved capital allocation decisions.

Rahul Jain | Author

Rahul Jain is a Chartered Accountant and Co-Founder at Durapid Technologies, where he works closely with founders, CXOs, and growth-focused teams to scale with clarity by blending finance, strategy, IT, and data into systems that make decisions sharper and operations smoother with 12+ years of execution-led experience, he supports clients through dedicated tech and data teams, Data Insights-as-a-Service (DIaaS), process efficiency, cost control, internal audits, and Tax Tech/FinTech integrations, while helping businesses build scalable software, automate workflows, and adopt AI-powered dashboards across sectors like healthcare, SaaS, retail, and BFSI, always with a calm, practical, outcomes-first approach.

Do you have a project in mind?

Tell us more about you and we'll contact you soon.

scroll-to-top